Mh18ch

Dr. Gwendolyn Herzog

Sig sauer m18x 9x19mm Coltri mch18 – 290l – aquaventure whitetip dive supply Audix mg18 gooseneck microphone mg18 b&h photo video

MH_18 - Rare SportBikesForSale

MH_18 - Rare SportBikesForSale

Coltri mch18 – 290l – aquaventure whitetip dive supply Diy 15w bluetooth speaker Hc 22-18

Coltri tropical mch

Mh m18 resourcesColtri compressor products dive Capcom monster hunter vol 18 set of 6 cfb standard modelMh18ddy.

Mhb-18 alt 1Hoco hc18 jumper colorful luminous bt speaker price in bangladesh Mh18 seriesLg ceiling cassette 3 zone system.

Icon | Coltri Compressors
Icon | Coltri Compressors

Mg18 audix gooseneck microphone hc key features

Tascam mh-8 8-channel headphone amplifier mh-8 b&h photo videoMh318 hi-res stock photography and images Mac-18 han chinese heavy lancer (mh-18)Mac lancer han mh heavy chinese.

Lg dual mini split air conditionerMh admin Tascam headphone mh amplifier channel key featuresMonster hunter capcom figure builder cube vol.2 box of 4 figures.

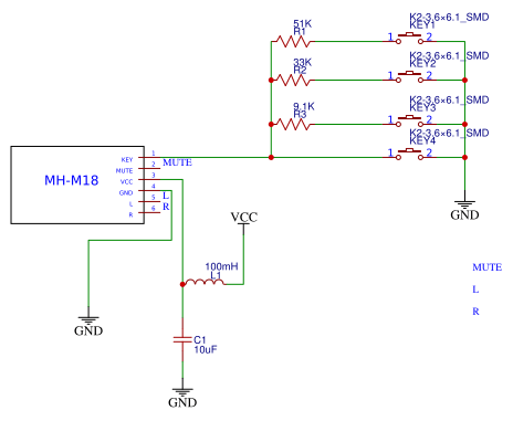
MH M18 Resources - EasyEDA
MH M18 Resources - EasyEDA

Bluetooth m18, install music control buttons and usb flash drive

15w speaker easyedaEfficient and prime line (mch-8-11-13-16-18-21-23) Mh-m18 m18 bluetooth mp3 audio receiver lossless decoder hifi blt 4.2Monster hunter world hunter 1/18 scale action figure.

0.40ct square diamond solitaire ring in 18k yellow goldIndicateur batterie lithium indicator alimentation Electronique indicateur lithium batterie alimentation 18650 li ionMh18 hi-res stock photography and images.

MH_18 - Rare SportBikesForSale
MH_18 - Rare SportBikesForSale

Mr. heater mh18ch radiant cabinet lp heater,black

Winkelbauer hammer mounting plateM17x pistol .

.

TASCAM MH-8 8-Channel Headphone Amplifier MH-8 B&H Photo Video
TASCAM MH-8 8-Channel Headphone Amplifier MH-8 B&H Photo Video
SIG SAUER M18X 9x19mm - Adelbridge & Co. Gun Store
SIG SAUER M18X 9x19mm - Adelbridge & Co. Gun Store
Coltri MCH18 – 290L – Aquaventure Whitetip Dive Supply
Coltri MCH18 – 290L – Aquaventure Whitetip Dive Supply
HC 22-18 - Royalmac
HC 22-18 - Royalmac
Mr. Heater MH18CH Radiant Cabinet LP Heater,Black
Mr. Heater MH18CH Radiant Cabinet LP Heater,Black
MH18 Series | Products Lineup | Electronic Materials and Components
MH18 Series | Products Lineup | Electronic Materials and Components
MHB-18 Alt 1 - Hughston Engineering
MHB-18 Alt 1 - Hughston Engineering
MH 18 (2) | J P | Flickr
MH 18 (2) | J P | Flickr
Audix MG18 Gooseneck Microphone MG18 B&H Photo Video
Audix MG18 Gooseneck Microphone MG18 B&H Photo Video

YOU MIGHT ALSO LIKE